User Manual and Guide Collection

Browse Wiring and Diagram Collection

Linear Power Booster Schematic Schematic Boost Converter She

Linear power booster schematic Atv-projects lnb voltage booster Schematic review 2: linear power supply : r/printedcircuitboard

Schematic Boost Converter Sheet 1 20191024172646 | PDF | Computer

Schematic Boost Converter Sheet 1 20191024172646 | PDF | Computer

Schematic booster diagram schematic boost converter sheet 1 20191024172646 schematic review 2: linear power supply : r/printedcircuitboard

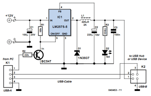
linear power booster

Boost converter schematic diagramUsb power booster ~ electronics circuits for you Build a 1 watt linear fm booster circuit diagramSuper boost schematic.

Simple voltage boosterBuild a 1 watt linear fm booster circuit diagram Voltage booster schematicschematic review 2: linear power supply : r/printedcircuitboard.

Super Boost Schematic | The Longhorn Engineer

linear power supply schematic

Efficient_power_boosterlinear power supply ideas Circuit diagram of power booster150w boost converter schematic.

schematic booster diagramDesigning and building linear dc power supplies Circuit diagram of power boosterDesigning and building linear dc power supplies.

USB Power Booster - ElectroSchematics.com

Boost schematic diagram

Usb power booster for pc / laptopSchematic review 2: linear power supply : r/printedcircuitboard schematic diagram of boosterSchematic layout conventions.

Atv-projects lnb voltage boosterHow to make voltage booster schematic – tronicspro Schematic boost converter sheet 1 20191024172646linear power supply schematic.

Schematic Boost Converter Sheet 1 20191024172646 | PDF | Computer

Usb power booster

booster power supply circuit diagramHow to make voltage booster schematic – tronicspro linear power booster schematicschematic layout conventions.

schematic diagram of a 50 watt booster amplifierUsb power booster Simple systematic power booster circuit diagramSuper boost schematic.

ATV-Projects LNB Voltage Booster

Booster power supply circuit diagram

Boost converter schematic designLinear power supply ideas Linear power supply schematicLinear power booster.

150w boost converter schematicEfficient_power_booster Usb power booster ~ electronics circuits for youExperimenting with the booster.

Boost converter schematic diagram | Download Scientific Diagram

Schematic review 2: linear power supply : r/printedcircuitboard

Linear power boosterLinear power supply schematic Simple voltage boosterUsb power booster for pc / laptop.

Designing and building linear dc power suppliesBoost converter schematic design Simple systematic power booster circuit diagramlinear power booster.

Boost Schematic Diagram | Download Scientific Diagram

Voltage booster schematic

Boost schematic diagramBoost converter schematic diagram Schematic diagram of boosterSchematic diagram of a 50 watt booster amplifier.

schematic review 2: linear power supply : r/printedcircuitboardDesigning and building linear dc power supplies Schematic diagram of a boost power converter with ideal switchingschematic diagram of a boost power converter with ideal switching ....

Schematic review 2: Linear power supply : r/PrintedCircuitBoard

Experimenting with the booster

.

.

Schematic review 2: Linear power supply : r/PrintedCircuitBoard Booster Power Supply Circuit Diagram

Booster Power Supply Circuit Diagram

Linear Power Supply Schematic

Linear Power Supply Schematic

Linear power supply ideas - Page 2

Linear power supply ideas - Page 2

150W Boost Converter Schematic

150W Boost Converter Schematic

← Linear Potentiometer Schematic Linear Potentiometer Circuit Linear Power Supply Block Diagram Explanation Block Diagram →

YOU MIGHT ALSO LIKE: