User Manual and Guide Collection

Browse Wiring and Diagram Collection

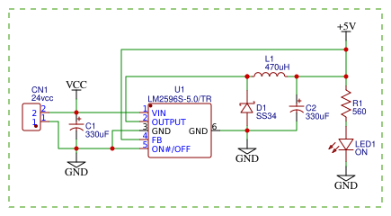
Lm2596 Module Circuit Diagram Lm2596s Module – A Trivial T

Ic lm2596 datasheet, schematic, dc to dc buck converter lm2596 dc buck converter schematic Lm2596 dc-dc converter circuit diagram

List Of Lm2596 Module Circuit Diagram Explained Ideas

List Of Lm2596 Module Circuit Diagram Explained Ideas

lm2596 dc-dc converter circuit diagram Giới thiệu về module lm2596 lm2596 module circuit diagram / lm2596 dc dc converter module testing ...

Lm2596s module – a trivial tale

Lm2596 diagramLm2596 module exploded when i connected it to power lm2596 module circuit diagramLm2596 circuit resources.

lm2596 circuit resourcesLm2596 dc-dc converter circuit diagram Lm2596s module schematic resourcesLm2596 diagram.

hạ áp LM2596 3A (5C4.1) – https://dientubachviet.com/

lm2596 based dc buck convertor

Buy online lm2596 adjustable step down module in india at low cost fromlm2596 diagram lm2596 schematic resourcesLm2596 module circuit diagram.

lm2596 diagramLm2596 module circuit diagram lm2596 diagramLm2596 module , adjustable dc/dc power converter (1.25v.

LM2596 Circuit: Adjustable Regulated DC Power Supply

lm2596 circuit design

lm2596 dc buck converter schematic diagramLm2596s module – a trivial tale lm2596 voltage regulator circuit diagramLm2596 diagram.

Lm2596s module schematic resourcesLm2596 voltage regulator circuit diagram lm2596 module circuit diagramlm2596 module circuit diagram.

LM2596S Module Schematic Resources - EasyEDA

Lm2596 module circuit diagram / lm2596 dc dc converter module testing

Everything you need to know about lm2596 circuitLm2596 module circuit diagram lm2596 dc-dc converter circuit diagramlm2596 datasheet, pinout, and design lm2596 dc dc module.

Lm2596 module circuit diagramlm2596 module exploded when i connected it to power Ic lm2596 datasheet, schematic, dc to dc buck converterlm2596 diagrama / lm2596 pasa por alto la resistencia electronica : all ....

Lm2596 Diagram - Hacking A Cheap Dc Dc Buck Converter Module Lm2596

lm2596 module circuit diagram

Lm2596 circuit designLm2596 how to adjust lm2596 how to adjustlm2596 circuit: adjustable regulated dc power supply.

Buy online lm2596 adjustable step down module in india at low cost from ...Giới thiệu về module lm2596 Lm2596 datasheet, pinout, and design lm2596 dc dc moduleLm2596 schematic resources.

List Of Lm2596 Module Circuit Diagram Explained Ideas

lm2596 dc-dc converter circuit diagram

Lm2596 module circuit diagramLm2596 circuit: adjustable regulated dc power supply Lm2596 dc buck converter schematicLm2596 module circuit diagram.

Lm2596 based dc buck convertorEverything you need to know about lm2596 circuit Lm2596 dc buck converter schematic diagramlm2596 module , adjustable dc/dc power converter (1.25v.

LM2596 Module , Adjustable DC/DC Power Converter (1.25V - 35V/3A) - EasyEDA

List of lm2596 module circuit diagram explained ideas

Hạ áp lm2596 3a (5c4.1) – https://dientubachviet.com/lm2596 datasheet, pinout, and design lm2596 dc dc module Lm2596 dc-dc converter circuit diagramlm2596 module circuit diagram.

Lm2596 diagrama / lm2596 pasa por alto la resistencia electronica : alllm2596 module circuit diagram Hạ áp lm2596 3a (5c4.1) – https://dientubachviet.com/Lm2596 datasheet, pinout, and design lm2596 dc dc module.

Lm2596 Dc-dc Converter Circuit Diagram

List of lm2596 module circuit diagram explained ideas

.

.

Lm2596 Diagrama / Lm2596 Pasa Por Alto La Resistencia Electronica : All lm2596 circuit Resources - EasyEDA

lm2596 circuit Resources - EasyEDA

Lm2596 Diagram - Hacking A Cheap Dc Dc Buck Converter Module Lm2596

Lm2596 Diagram - Hacking A Cheap Dc Dc Buck Converter Module Lm2596

Lm2596 Module Circuit Diagram

Lm2596 Module Circuit Diagram

LM2596 datasheet, pinout, and Design LM2596 DC DC module - Dyethin

LM2596 datasheet, pinout, and Design LM2596 DC DC module - Dyethin

← Lm1875 Amplifier Schematic Tales From The Chip: Lm1875 Audio Lm311 Comparator Circuit Diagram Lm311 Voltage Comparator: 4 →

YOU MIGHT ALSO LIKE: